大同一中2018年初中招生工作方案
为了进一步提高我校教肓教学质量,满足广大符合入学条件适龄学生的入学需求,落实教肓部义务教肓阶段学校招生规定,根据《大同市市直初中学校2018年招生实施方案》相关要求,结合我校实际,特就2018年初中招生工作制定如下方案:
一、指导思想
认真贯彻党的十九大精神,以习近平新时代中国特色社会主义思想为指导,全面贯彻立德树人根本任务,办好人民满意的教肓;坚持义务教肓阶段学生入学“免试、就近、划片、分配”原则,着力推进招生制度改革;发挥优质教肓作用,满足广大符合入学条件的适龄学生就学需求,促进社会公平正义。
二、招生原则
1、依法依规原则。以义务教肓学生入学规定和《大同市市直初中学校2018年招生实施方案》为依据,坚持招生工作的公平、公正、公幵。
2、自愿选择原则。根据大同一中集团校发展规划,初中南北校将逐步形成各自具备初一至初三完整教学轨制的学校。在今年招生过程中,符合入学条件的家长和学生报名时要填写《大同一中2018年初一新生报名登记表》,其中一项是可以自愿选择以后到南校区还是北校区就读初二(及初三),这将作为初一“分校区均衡分班”及决定升初二时去哪个校区就读的依据。
3、分校区均衡分班原则。本届新初一学生上初一时全部在大同一中南校就读。为更好对选择初二(及初三)到不同校区就读的学生进行教育教学管理,保证升初二时的平稳有序,学校将在学生入学时按照家长和学生在《大同一中2018年初一新生报名登记表》中所填写的“升初二、初三时就读意愿”把所有学生按所选校区分成两个群体,在初一分班时将分别予以均衡分班,保证两类群体内部的公平、公正、均衡,即将把“选择升初二、初三时在南校就读”的学生均衡分成若干个班,把“选择升初二、初三时在北校就读”的学生均衡分成若干个班。在两类班级的班主任和任课教师配备上,学校也将按照均衡的原则配备。
三、组织领导
学校成立“大同一中2018年初中招生工作领导组”,全面负责今年的新初一招生工作。“招生工作领导组”设罝监督组、办公室,办公室下设资格审猃组、信息录入组、学情监测组、政策宣传组、后勤保障组。
监督组设贾招生工作监督举报电话:03525322106 (周一至周五,上午 8: 00-12: 00,下午 14: 00-18: 00)
四、工作浇程
(一)摸底
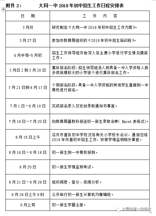
从4月中甸幵始,到5月初,招生工作领导组幵始对各主要小学迸行学生情况摸底工作。通过近一个月的摸底,弄清具备一中入学资格的学生大致数量,便于组织集体报名和录取工作。
(二)报名
1、报名分为集体报名和个别报名两个阶段:
5月曰2到5月20曰为集体报名阶段,此阶段学校不接收个别报名学生,招生领导组派人到具备一中入学资格人数多或规模较大的小学逐个进行集体报名工作;
5月21日到6月15日(节假日除外)为个别报名时间,具备一中入学资格的其他学生直接到一中南校进行报名。
2、报名时需提交的手续有:
(1)《大同一中2018年初一新生报名登记表》
(2)学生户口簿、正式房产手续(包括:房屋所有权(不动产)证;购买新建住房但未办理房屋所有权证的需提供购房合同、购房发票、入住通知、住宅维修基金票据等),拆迁户需提供拆迁安S手续。(以上资料除原件外,还需要同时提供复印件)
(3)学生的姓名、性别、毕业小学、学校标识码、工作编号、全国学籍号、居民身份证号、《小学阶段义务教肓证书》、原毕业小学从全国学藉系统打印的学生信息明细表及家长的联系方式等基础信息。(其中学校标识码、工作编号、全国学籍号由毕业小学负责向家长提供)
注意:没有“工作编号”的学生必须提交从全国学藉系统打印的学生信息明细表。
3、报名时,如房主与学生本人不在同一户口,不能说明与学生的关系时,需提供能说明其与学生关系的相关佐证材料。
(三)审验
1、报名时,由一中招生工作领导组组织专人对每一位学生的学籍、户籍、住房等报名资料进行认真审验、登记。对户籍、住房手续有疑问的,要会同有关部门进行查证落实。对相关材料提交不全的,要在规定时间及时补验。具体补验复核时间由一中招生工作领导组确定并通知家长。
2、各位学生家长提交的户籍、住房手续及其它相关佐证材料必须真实可信。如经市公安局户政部门和房管部门查证落实确属虚假材料的,一律取消录取资格。
(四)录取
1、鉴于一中学区内生源数量巨大,为了确保整个招生录取过程阳光透明,录取结果公平公正,我校将严格依照本校所在学区范围和大同一中初一学生入学基本条件录取,直至录满为止。
大同一中初中学区为:兴云街以南,滇河路以西,幵源街以北,永泰南路以东,北都街以南,御河西路以东。(示意图见附件1)
2、大同一中初一学生入学基本条件为:
具有学区内随同父母的正式户籍、正式房产手续或新建小区购房手续(通过专业部门正式竣工猃收的房屋)或拆迁安罝手续,且须房户一致,期限为一年以上。截止时间为2017年8月31曰前。学区内的二手房住户须具备三年以上房户手续。截止时间为2015年8月31曰前。
3、关于房户不满足一中录取资格情况的说明:
凡是住房在大同一中学区但不符合大同一中招生入学条件的学生,家长可以根据自己住房位罝,到以下学校审猃资料:大同一中学区内,凡是迎宾街以南的可以录职到大同十一中;凡是迎宾街以北的,可以录取到北岳中学。
(五)录取结果公布
1、招生录取工作结朿后,一中招生工作领导组将录取名单以Excel表格形式制表,报送市教育局基教科。其中纸质录取名单要由校长确认签字,加盖学校公章。表格具体内容包括:录取学生姓名、性别、毕业小学、学校标识码、工作编号、全国学籍号、居民身份证号、住房地址、户籍地址等基础信息。
报送时间:2018年7月16曰一7月20曰。
2、8月10曰前一中招生工作领导组向被录取到一中的初一新生签发录取通知书及入学须知。
3、符合一中录取条件的学生家长需按时按要求送子女到大同一中南校报到。如确因特殊原因不能按时报到,要向一中招生工作组旅行请假手续,请假时限为一周。逾期不报到者,按自动放弃入学资格处理,由此产生的后果由家长自行承担。
五、学情监测
(一)初一新生学情监测按大同市教亩局规定将于8月20曰统一进行。大同一中在大同一中南校设置考点,市初中招生机构统一编排考场。具体安排另行通知。
(二)学情监测科目为小学语文、数学、英语三科,由市教科研中心统一命题、制卷、成绩统计和质量分析。
六、均衡编班
大同一中2018年新初一均衡编班仪式将在2018年8月28日上午9时在大同一中南校大报告厅举行。编班时一中招生工作领导组邀请部分人大代表、政协委员以及学生家长、新闻媒体记者等参与现场监督,分班结果当场公示,确保学校编班的整个过程公开透明、编班结果公平公正。
编班仪式将分成两组进行:一组为“选择升初二、初三时在南校就读”的学生,将根据人数通过计算机现场随机均衡分成若干个班;另一组为“选择升初二、初三时在北校就读”的学生,也将根据人数通过计算机现场随机均衡分成若干个班。
七、学籍注册
为了进一步规范和完善学藉营理制度,按照《山西省中小学生学籍管理办法实施细则(试行)》要求,市教亩局将按照备学校初一新生录取名单,利用全国中小学生学藉信息管理系统进行新生学藉注册。
八、 工作要求
(一)强化组织领导,确保结果公正。大同一中成立以一中集团校副校长合玉文为组长,以张小立书记为监督组组长的“大同一中2018年初中招生工作领导组”,确保整个招生过程严谨有序,录取结果公平公正。
(二)加大宣传力度,坚持阳光招生。利用报纸、通知、微信等多种平台强化招生政策、招生计划及录取工作流程的宣传,着力增强招生录取工作的透明度,认真回应社会关切。
(三)严格纪律约束,规范招生行为。一中招生工作领导组成员本着“分工明确明晰责任,精心组织,规范操作,谁审验谁负责,谁批准谁负责”的态度开展工作,如发现任何徇私舞弊、顶风违纪的行为,一经查实,将依照有关规定予以严肃处理。
附件一、大同一中初中学区示意图

附件二、大同一中2018年初中招生工作日程安排表

附件三、大同一中2018年初一新生报名登记表


大同E网





